Note
For credit-related Core API resources, see Summary of Credit Resources.
For credit-related Core API resources, see Summary of Credit Resources.
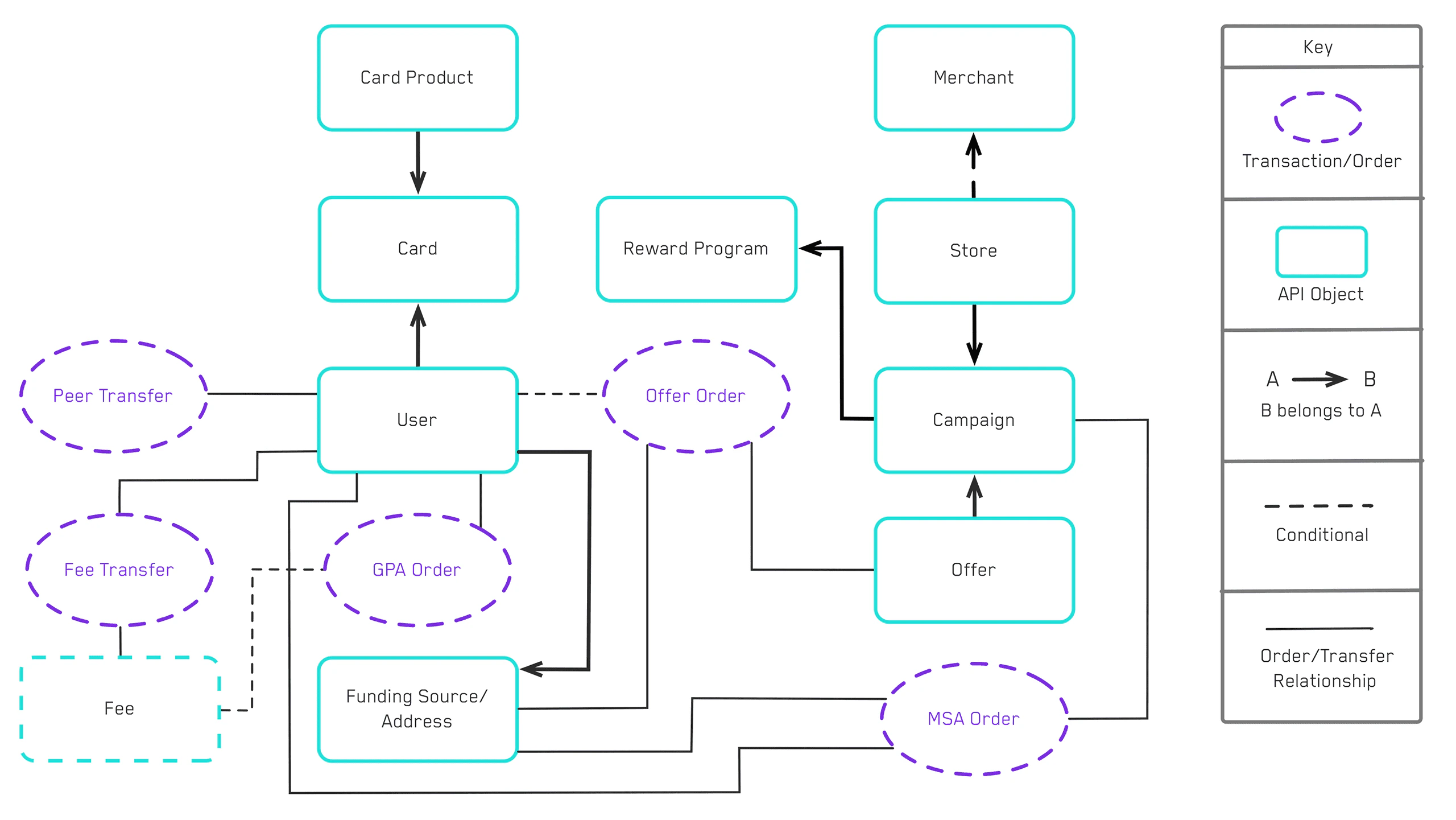
Resource relationships
The diagram below summarizes the relationships among Core API resources. Note that, while the diagram shows multiple types of orders and transfers, you would actually implement them one at a time.